L’évaluation des incidences au titre de natura 2000

Dans les sites natura 2000 français, il n'existe aucun principe d'interdiction a priori, en dehors bien sûr des dispositifs réglementaires en vigueur... qui sont déjà nombreux.... et complexes ! (exemple: protection réglementaire des espèces, loi sur l'eau, autorisation de défrichement etc.).

Toutefois, un certain nombre de projets, aménagements, événements (manifestations sportives etc) sont soumis à "évaluation des incidences" au titre de natura 2000. Réglementairement, le porteur de projet peut ainsi être appelé à fournir à l'autorité décisionnelle (souvent l'Etat mais aussi parfois la commune, le Conseil Général etc.) une étude - l'évaluation des incidences -  qui évalue de manière ciblée, les impacts de ce dernier sur les milieux naturels ou les espèces d'intérêt communautaire présents sur le(s) site(s) natura 2000 concerné (s).
Le projet risque t'il de menacer tel ou tel type de forêt ? de zone humide ?
Menace t'il une espèce de papillon remarquable ? de plante rare ? d'oiseau menacé ?
Voici les questions auxquelles devra répondre l'évaluation des incidences.

Si le projet a des impacts, il sera nécessaire de proposer des solutions évitant, supprimant ou réduisant les impacts et de conclure sur les impacts résiduels du projet.

Sinon l'autorité décisionnelle pourra s'opposer à la réalisation dudit projet, sauf dans le cas où il n'y a pas de solution alternative autre etquela réalisation est justifiée par des raisons d'intérêt public majeur et enfin que des mesures compensatoires sont proposées.


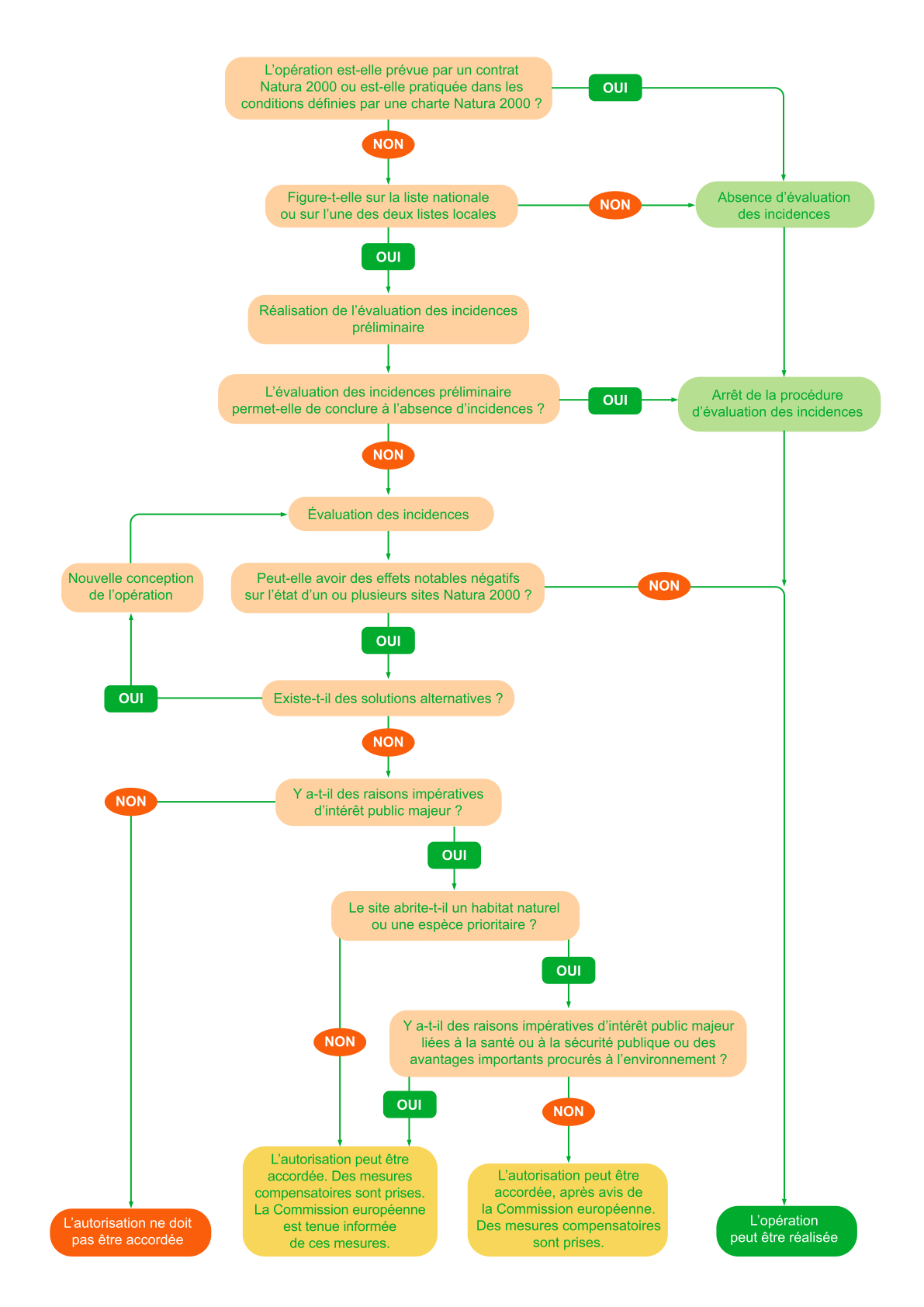
Voir le schéma général relatif aux évaluations d'incidences
Télécharger ce schéma général

 

Quels projets sont soumis à évaluation des incidences natura 2000 ? :

Le texte de loi de référence est l'article R414-19 du code de l'environnement
Télécharger l'article R414-19


- 29 types de projets déjà soumis à déclaration, approbation ou autorisation administrative, le sont sur tout le territoire national
Télécharger un tableau descriptif de ces 29 items (source : DREAL Lorraine, 2010 - 11 pages).

- cette liste "nationale" est complétée localement par des listes fixées par arrêté préfectoral :

 * une liste locale dite "1ère liste", qui concerne également des projets déjà soumis à déclaration, approbation ou autorisation administrative (les projets non retenus au niveau national peuvent ainsi être rajoutés dans cette liste locale).
Télécharger la 1ère liste pour le Haut-Rhin (arrêté préféctoral du 21 mars 2011, modifié par un arrêté du 23 mai 2014).
Télécharger la 1ère liste pour la Franche Comté (arrêté préfectoral du 23 juin 2011).
Télécharger la 1ère liste locale pour les Vosges (arrêté préfectoral du 18 octobre 2011).

* une liste locale dite "2ème liste" ou "régime propre," qui vise des projets ou manifestations qui ne sont pas encadrés d'un point de vue administratif : cette 2ème liste crée ainsi un régime propre d'incidence, car elle soumet à évaluation des impacts, au titre de natura 2000, des projets qui jusqu'alors échappaient à toute veille environnementale.
Télécharger la 2ème liste pour le Haut-Rhin (arrêté préfectoral du 23 mai 2014)
Télécharger la 2ème liste pour les Vosges (arrêté du 25 janvier 2013)

Vous êtes perdus ? :

► Télécharger la Plaquette Evaluation des incidences natura 2000 pour la région Grand Est 

 

 Travaux station Markstein

 

 

 

La marche à suivre :

 - contacter la Direction Départementale des Territoires du (des) département (s) concerné(s) :
elle vous précisera les démarches à suivre : l'évaluation des incidences de votre projet est-elle obligatoire ? comment la réaliser ?
DDT 68 : Christophe Guillaume / 03 89 24 83 05
DDT 88 :  03 29 69 12 12
DDT 70 : 03 63 37 92 72
DDT 90 : 03 84 21 98 98.

- contacter l'animateur du ou des site(s) natura 2000 concerné(s) (voir dans l'onglet : "les sites du Parc") : il vous accompagne également dans votre démarche, sur le terrain, ou pour trouver des solutions qui réduisent les impacts, voire d'autres alternatives.

- pour les "petits projets", vous pouvez, en accord avec la DDT de votre département, compléter un formulaire type pour une évaluation des incidences.

- pour les manifestations sportives, vous pouvez également télécharger les documents à votre disposition :
► le guide simplifié pour la réalisation d'une évaluation des incidences
► le guide complet
des exemples d'études déjà réalisées